6-5 139
(一)
【国家税务总局责成江苏等地税务机关调查核实有关影视从业人员“阴阳合同”中的涉税问题】针对近日网上反映有关影视从业人员签订“阴阳合同”中的涉税问题,国家税务总局高度重视,已责成江苏等地税务机关依法开展调查核实。如发现违反税收法律法规的行为,将严格依法处理。


有人问:马老师,什么是阴阳合同?要我说,阴阳合同从字面上实际就已经告诉你了,也就是,你看得见的合同就是阳合同,你看不见的合同就是阴合同,阳合同多半是假的,是专门用来报税,阴合同多半是真的,主要目的是用来逃税。
对于演艺界目前普遍存在的阴阳合同现象,我给出的建议为:进一步降低个税税率,一个低税率的个税制度是征管成本最低,并且一定是征收总额最高的制度。另外,这个税低税率下,要让违法成本高于缴纳的税款,这样,高收入群体就不会为逃避缴纳个税而冒险去违法。
繁华依旧幸福:为什么找江苏税局?
马靖昊说会计:范注册的公司在江苏无锡。
(二)
旧事重提:2015年10月22日,华谊兄弟发布公告称,拟以7.56亿收购浙江东阳浩瀚影视娱乐有限公司70%的股权。这是一家成立仅仅一天、注册资本为1000万元的空壳公司。一家仅注册成立一天的公司,就估值高达10.8亿元,收购其700万元的可辨认净资产。其溢价差额7.49亿元(7.56亿元-0.07亿元),便成为华谊兄弟资产负债表上的商誉资产。


netbusxp:公允价值怎么确定的 这里的估值机构和收购的事务所不担责 不处罚 法律失位 这才是问题。
马靖昊说会计:商誉作为资产,它必须有过去的交易或事项作为支撑。一家仅注册成立一天的空壳公司又凭什么来支撑它的商誉10.7亿元(10.8-0.1)的高溢价呢?其中收购部分的溢价差额7.49亿元是要入账的,也就是要记录在资产负债表上。
闷声发财的大浪:华谊兄弟开了一个很坏的头,之后唐德影视和暴风都这么干!
小犀牛__:想知道当时审计和税务干嘛了.
He_jia0624:刚查了华谊兄弟(300027)的2015至2017年年报,主审所瑞华会计师事务所,审计意见均为标准无保留意见。
马靖昊说会计:目前全世界的事务所审计普通流于形式,形式重于实质。一句话,都是为资本服务!
(三)
【中国烟草总公司1年利润破万亿 直接挑战4大行+二桶油】中国烟草总公司到底有多么挣钱?烟草总公司一年的利润居然是破万亿的,一家可以直接挑战四大行+二桶油。在我看来,这些利润本质上也是税收,只是以利润的形式存在而已。比如烟草公司几乎把所有的利润都拿出来上缴财政,2015年烟草行业实现利润总额11436亿元,上缴财政总额10950亿元。因此,虽然吸烟有害于健康,但是对财政收入却做出了突出的贡献,而且由于死的早还能为国家节省好多养老金。总之,财税部门以及社保局应该好好感谢一下这些可爱的烟民。
小猪同学有点困:不,这些东西就是利润,只不过绝大部分缴了税而已,不能混为一谈,事实就是烟草比四大行加两桶油都赚钱!
马靖昊说会计: 小猪同学不要困,其实垄断企业赚取的利润在本质上与税收无异,因为垄断企业有定价权!
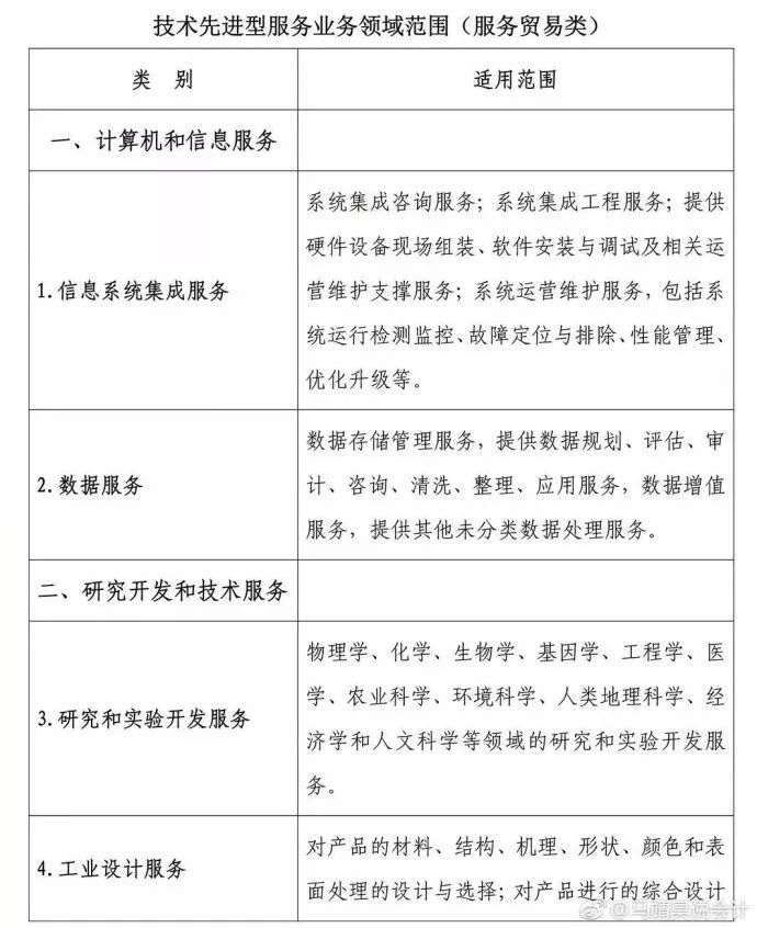
(四)
自2018年1月1日起,对经认定的技术先进型服务企业(服务贸易类),减按15%的税率征收企业所得税。

(五)
这几天,一张调侃国内成品油价的截图在朋友圈广为流传:“十年前,2008年3月20日,国际原油每桶147美元,国内油价6.3(元);十年后的2018年5月26日,国际原油每桶75.56美元,国内油价7.4(元)。可能是桶贵了。”其实真实的原因是税贵了,2008年,国内汽油消费税仅在0.2元/升,而目前汽油消费税为1.52元/升,涨了7倍多。另外还有16%的增值税以及12%的其他税费。综合来看,国内成品油价中税费占比近40%。
温馨提示:昆山多德财税咨询有限公司专注昆山注册公司、昆山代理记账、昆山个体户注册、昆山个体户注销、昆山公司变更、昆山公司注销等服务。主要代办巴城、周市、城东、城南、城西、城北等区域。
联系电话:158-6264-2964(魏经理) / 地址:昆山城北大道2266号


在线扫码咨询

在线扫码咨询

在线扫码咨询

在线扫码咨询

在线扫码咨询
